BB视讯·(中国区)有限公司官网




新闻资讯
新闻资讯 公司新闻
公司新闻
发布日期:
2022/03/14
字号
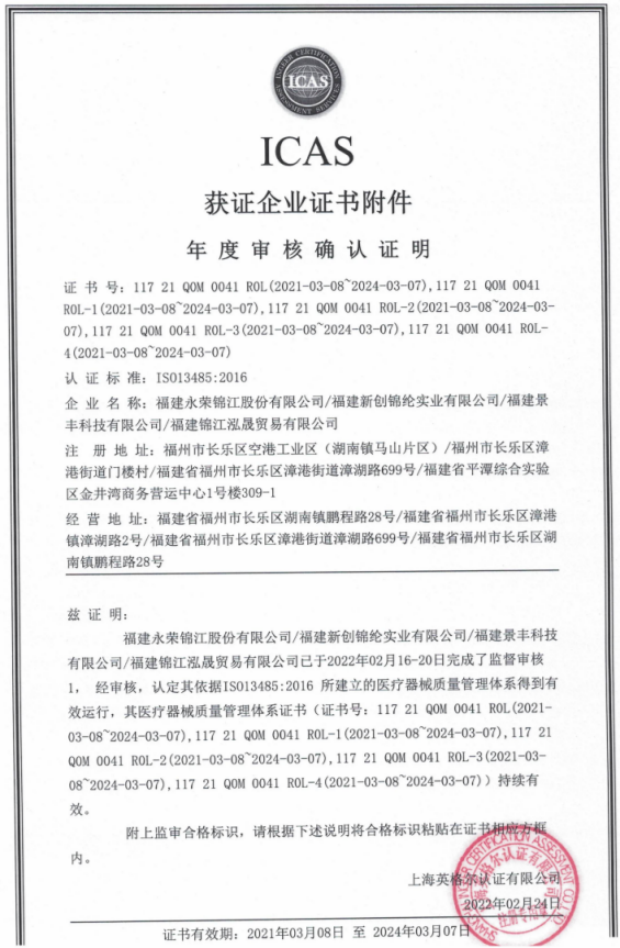
锦江认证|永荣锦江顺利通过“医疗器械质量管理体系”年度审核

可靠稳定的产品是企业的生命线,公司始终坚持以质量为先,为客户提供可靠的产品。近日,由认证公司3名专家组成的审核组,到永荣锦江、景丰科技、新创锦纶、泓晟贸易四家公司开展医疗器械质量管理体系年度审核工作。

通过五天全面细致的审核,审核老师全面了解企业医疗器械质量管理体系的实施、运行情况;审核组认为永荣锦江等四家公司体系运行正常有效,同意永荣锦江、景丰科技、新创锦纶、泓晟贸易四家公司通过2022年医疗器械质量管理体系年度审核


通过医疗器械管理体系的实施运行,为公司提升质量管理水平持续输入动力;医疗器械领域的开拓,为公司产品在医疗器械市场上的竞争力提供坚强的保障。
未来,BB视讯官网的产品在5G通讯、移动汽车、医疗保健、时尚服饰、食品包装、社会自然环保等方面将广泛应用,在不断提升人类生活质量的同时,BB视讯官网的企业也积极践行“安全、绿色、奉献”的社会责任。




联系BB视讯官网
邀请您留下对BB视讯官网的意见和建议
最新动态
【网站地图】【sitemap】